企业名称:北京翰科天成信息咨询有限公司
联系人:丁先生
电话:13488839388
手机:18610251711
邮箱:133030818@qq.com
传真:13241789110
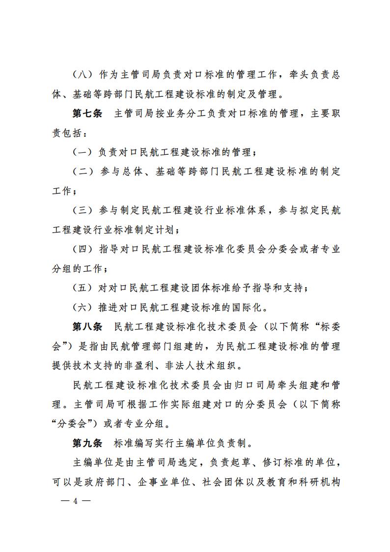
地址:北京市房山区长阳首开熙悦湾9栋1507
网址 : www.bjhanketiancheng.com
民航局关于修订《民航工程建设行业标准管理办法》的通知
民航各地区管理局,各运输机场集团,各运输机场公司、各通用机场公司,局属各单位,局机关各部门,各协会:
为进一步规范民航工程建设行业标准管理,提升行业标准化工作水平,我局依照有关法律、法规和规章的规定,组织修订了《民航工程建设行业标准管理办法》(以下简称 《办法》),现予以印发,请各单位遵照执行。
中国民用航空局
2026年1月8日
附件:
民航工程建设行业标准管理办法.pdf



























翰科天成是一家专注建筑企业服务的公司,可以为您做资质认证、升级、延期、职称办理等一系列专业服务,我们拥有经验丰富的专业团队,为您提供最优质、最贴心的服务,从材料准备到审核通过,我们为您全程跟踪,及时反馈进度。对您的企业信息和相关资料做到严格保密,确保您的权益不受侵害。欢迎咨询您在翰科的专属顾问!
各类项目执行联系人
施工、设计资质升级、增项、陈述材料,申报指导把关、企业资质日常维护、企业重组、资质合并、分立、平移申报指导
联系人:赵女士 手机/微信:13911686953
丁先生 手机/微信:18610251711
企业资质升级、增项及企业重组分立合并资质平移、具有资质的企业转让和收购
联系人:张先生 手机/微信:13488839388
许先生 手机/微信:15637830773
水利企业/公路企业/通信企业/电子与智能化企业资质升级、新办、增项
联系人:张女士 手机/微信:18813051549
钢结构企业/电力企业/机电企业/铁路企业资质升级、新办、增项
联系人:王先生 手机/微信:13120459672
民航企业资质新办、增项、升级,河北企业资质新办、增项、升级
联系人:张先生 手机/微信:13241789110
建造师/工程师/技术工人/现场管理人员聘用
联系人:梁女士 手机/微信:15810137315